Important
The functionality of the multi-order picking module described in this article is deprecated. Use the Mobile Picking App instead. You can download the app on your MDE device or smartphone free of charge and use it for mobile picking in your warehouse.
For more information on setting up and using the app, visit the article Mobile Picking App: Your new solution for efficient picking runs.
Multi-order picking is carried out with the help of a picking cart and mobile devices. This is an efficient and modern approach for warehouse logistics. A mobile data registration device (MDE device or smartphone with barcode scanner) is used to pick the items for several sales orders in one run (also called picking run through the warehouse. The warehouse staff uses a picking cart which enables them to collect the items required for different sales orders in a structured way and keeping them separated during transport to the packing station.
Tip
To summarize: Multi-order picking is used to pick items for several sales orders simultaneously. Items are temporarily stored in transport boxes, separating them according to their respective sales order. Finally, items are transported to the packing table.
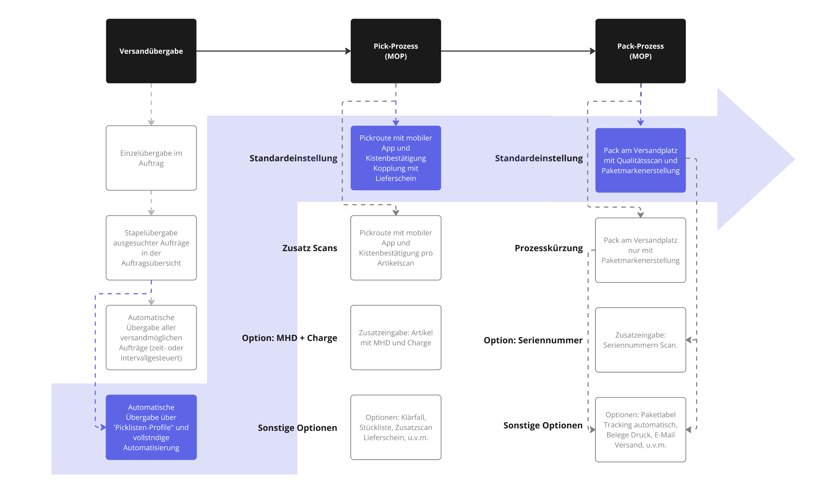
The following images give you an overview of the discrete picking process in a typical warehouse, as well as of the order in which the respective process steps take place in Xentral.
-
Multi-order picking allows you to collect the items for several sales orders in one single run through the warehouse. This allows for more efficiency by reducing the distances that need to be travelled by employees in the warehouse.
-
Using pick list profiles: You can use the Pick list profiles function to effectively sort your incoming sales orders. For example, you can sort according to a maximum number of sales orders, item quantity or different sales channels. You can also carry out settings for prioritizing and automatically creating pick lists.
-
Optimized routes: You can optimize routes in the warehouse by assigning sorting numbers for warehouse locations. For example, this allows you to process B2B orders with items on palettes in a specific area of the warehouse while the items for B2C orders is stored in shelves across the entire warehouse. Frequently sold items that do not stay in the warehouse for long and are ideal for sales orders containing only one position can be placed more closely for the packing table, and you can reserve another warehouse area for returns close to the packing table.
-
Picking trolley: With multi-order picking, a mobile picking cart is used. This cart has different containers or boxes on it. Each container is used for the items of one sales order. This cart is a mobile location that enables you to work systematically and in a structured way.
-
Paperless workflow: The Multi-Order Picking app allows you to digitize the entire process and is specifcially designed for the use of MDE devices, which work similar to smartphones and have a performant barcode scanner. This app is an extension of the existing Xentral web application. This means that you are ready to start as soon as you have a suitable mobile device at your disposal.
Take a closer look at the following diagram before using multi-order picking productively. It contains an overview of the steps that this picking process usually consists of (see the blue boxes). You can also see the additional, optional process steps that are possible, such as registering best before dates and batches, handling bills of material as well as additional quality assurance scans.
Important
Before you start using multi-order picking on mobile devices with Xentral, take note of the required settings. More information on this is available in the chapter Carrying out settings for multi-order picking.
The transfer to the dispatch center is the step in which you make sure that all sales orders are handed over to logistics via auto-shipping and have received green light on all of its order status indicator symbols.
You can transfer these sales orders individually or in groups, manually or with the help of defined processes. Take a look at this article to learn more on the possibilities for handing over sales orders to the dispatch center.
If you are dealing with a high sales order volume, you can also automatically create pick lists at fixed time intervals and forward the corresponding sales orders to logistics automatically. To do so, use the pick list profiles in Xentral.
Note
For multi-order picking, sales orders are separated into one or several picking runs. You can then find the picking runs in the Multi-order picking module and can click on Overview open picking runs to process those sales orders.
The following sections describe how you start and carry out the picking process when using the Xentral Multi-order picking app.
-
Log in to Xentral on your mobile device (MDE view) and use the start page to navigate to the Multi-Order picking app.
-
As soon as you open the app, you can see three buttons: Picking run according to FIFO, Overview and To dispatch center.
-
Your employees at the packing table will use the Picking run according to FIFO view. It shows the oldest picking run that has not been started at the top. If no older run is available, the most recently created picking run is displayed. Thus, the sales orders that have the longest waiting times or have been prioritized higher can be handed over to logistics sooner.
-
The Overview displays all current picking runs. If needed, you can select a picking run from this list. For example, if you have urgent sales orders that need to be processed immediately, you can prioritize them and select the respective run first.
-
Tap on To dispatch center to open the Xentral dispatch center including all individual sales orders and further actions. Use this function if you want to check something without using a computer at that packing station, quickly finish packing a sales order using the mobile device or if you want to see clarification cases.
-
-
Click on Picking run according to FIFO. The oldest picking run that has not been started yet will be displayed including the corresponding information.
-
Picking run: Shows the number of the picking run, which is 54 in our example.
Tip
To double-check, you can also view this number in the desktop view of the dispatch center.
-
Item quantity: Shows the quantity of items included in this picking run. In the example, 6 items are contained in the run.
-
Number of boxes: Shows the number of customer orders. You can also see how many parcels are created at the packing station and are leaving the warehouse.
-
-
Click on Next to start the picking run.
Assigning boxes to delivery note numbers:
-
The first delivery note number is displayed so that you can assign it to a picking box.
-
Scan the barcode of the box that you want to use for this delivery note. The delivery note number is automatically linked to the box.
Note
A physical delivery note is not needed. The link between a box and a delivery note is maintained until the items reach the packing station. There, you can scan the box and then you can access the respective sales order.
-
Scan more empty boxes on the picking trolley until you are prompted to pick the first item for this picking run.
Picking the first item of the picking run
-
The following information is now displayed for picking the item.
-
Picking run: Displays the number of the picking run. In this example, it’s the number 54.
-
Remaining quantity: Shows the current total item quantity that needs to be picked for this run.
-
Storage location: Storage location on which this item is stored.
-
Product: Item number of the item to be picked.
-
Quantity, required quantity: The quantity field contains the item quantity that is required for the current box. The Required quantity field contains the total quantity of items that are required for the current picking run.
-
-
Scan the item to proceed to the next step. Alternatively, you can enter the item number manually.
Note
If you are editing an item quantity bigger than 1, you are asked to first confirm the quantity by tapping on the confirmation button and then scan the item number.
-
Scan the box and then place the item in the box.
-
Repeat those steps for each required article until you reach the last article of the picking run.
-
As soon as you have picked the last item of the run and placed it in the box, you are redirected to the overview. You can then either transport the products on the trolley to the packing station or start the next picking run with a new trolley.
Picking items with batch information
-
When picking an item with batch information, you will be asked to enter the batch for each storage location.
-
Scan the batch or enter it manually.
-
Confirm your selection.
The batch is booked out of the warehouse.
Picking items with best before dates
-
When picking an item with a best before date, you will be asked to enter the best before date for each storage location.
-
Scan the best before date or enter it manually.
-
Confirm your selection.
The best before date is booked out of the warehouse.
The packing process typically consists of several specific steps such as the combination of products at the packing table, packaging the products in cartons, adding filler material, closing the package and ultimately attaching the shipping labels.
Important
With multi-order picking, the packing process is carried out separately from the previous picking process.
-
Transport your fully stocked trolley in a so-called trolley zone or to the packing table to continue the process.
-
The staff at the packing table can use the dispatch center in Xentral to scan the individual boxes. This way, the sales order that needs to be packed is directly opened and displayed.
-
Finally, an additional quality assurance scan or a serial number scan takes place, depending on the picking process that you have selected in the project settings. Depending on the project settings, you can also print receipts such as delivery notes or invoices, or send them via email.
Note
Detailed information on the various possibilities for setting up the packing process in the dispatch center is available in the following articles:
Before using multi-order picking, you need to carry out a few settings in Xentral to set up the process and to add your desired individual settings. The necessary steps are described in the following.
Proceed as described below to carry out the settings necessary for using multi-order picking in the project whose orders you wish to process with this method.
-
Use the Smart Search to open the Projects module.
-
Open the project whose orders should be processed using multi-order picking.
-
Open the Settings tab.
-
Click on Logistics/Shipping.
-
In the Shipping process and picking section, carry out the following settings:
-
Picking process: Select the option Delivery note with storage location, Automatic stock retrieval from warehouse and scan in the dispatch center if you wish to carry out a quality scan or to register serial numbers via scan before ultimately packing your products. If you do not require this step, select the option Delivery note with storage location and Automatic stock retrieval instead.
-
Picking run with multi-order picking: Activate this option.
-
-
Carry out the following settings in the Stage 2 (pack) at dispatch station section:
-
Delivery note: Activate the Printer option if you wish to print an additional copy of the delivery note at the packing station so that you can add this copy to the package.
Important
In this case, do not forget to select a Document printer level 2 (shipping) in the Shipping process and picking section.
-
-
Finally, click on Save.
Note
For Stage 1 (picking/order picking), no project settings have to be carried out for multi-order picking. The picking logic is already preset by activating the option Picking run with multi-order picking and is carried out in a paperless way except for printing labels or delivery notes.
After you have allowed multi-order picking in the project settings, you carry out more detailed settings regarding the actual steps of multi-order picking. For example, you can define that Xentral automatically optimizes the warehouse routes in the background, and you can decide what happens if not all required items can be picked.
Proceed as described below to carry out detailed process settings.
-
Open the Settings > Warehouse & Logistics > Logistics > Multi-order picking menu.
-
Carry out the desired settings. The following table contains more detailed information on the available options.
-
Finally, click on Save.
Important
Do you want to optimize warehouse routes during the picking process so that they are as short as possible? Then activate the options Scan the delivery note after each item and Sorting according to storage location rows. This way, the mobile picking app always calculates the shortest warehouse route for picking the required items so that your warehouse staff can work more efficiently.
Setting |
Explanation |
|---|---|
|
Create partial sales order |
Activate this option to automatically create a partial sales order in Xentral if not all items required for a sales order can be picked, for example due to insufficient stock at the warehouse location. |
|
Use box number |
Activate this option to only scan the box numbers and use them for assigning the sales orders to them. This way, you do not scan the barcode on the delivery note, but the label on the box on the picking trolley. Make sure that the boxes you are using are labelled. The labels must contain running numbers. The required format for this is WAWISION_X, with the component X representing the running number that starts with 1. |
|
Scan boxes |
With the help of this option, you can determine that boxes need to be assigned to the respective delivery note for each picking run using multi-order picking. |
|
Skip box confirmation |
If you activate this option, your warehouse staff will not be asked any more to confirm the box currently in use on the mobile device. |
|
Treat part list elements like stock items |
Activate this options to pick items that are part of a bill of materials just like you would pick regular stock items. |
|
Print the box number on the delivery note label |
If you activate this option, the box number will be included in the item label barcodes as soon as you click on Print all. |
|
Sorting according to storage location rows |
This option must be activated if warehouse routes should be optimized. It enables the sorting of required items according to the warehouse location rows in which they are stored. This way, the warehouse route required for the picking process is shortened. |
|
Scan the delivery note after each item |
You can optionally decide if the delivery note needs to be scanned every time an item has been retrieved from its warehouse location. This can reduce errors during the picking process. ImportantThis option must be activated if warehouse routes should be optimized. |
|
Ignore clarifications from other pickings |
If you activate this option, warehouse locations are also suggested even if they have been reported as empty by the warehouse staff in previous picking runs. |
|
Continue picking process after problem cases |
This option allows you to continue the picking run after a problem occurred. Thus, the current picking process can be continued and possible problems can be solved afterwards so that no further delays occur. |
|
Hide label printing |
Activate this option to disable label printing for open sales orders during the picking process. |
You can create different labels and subsequently use them for multi-order picking:
-
Label with box number
-
Item label
-
Delivery note label
-
Separator
Tip
More information on the different labels and on setting up the required label layouts in Xentral is available in this article.
If you open the Multi-order picking module using the Smart Search, you can click on Overview open runs to access a list of all sales orders that have not been processed yet. The run column shows you the box number required for the picking run.
Also, you can click on the arrow symbol to open the detail view of a specific run. Here, you can view additional information such as the delivery note number and the name of the employee who is currently picking the items.
If only a partial item quantity has been picked, the difference can either be transferred to the list of clarification cases or will be processed further as a partial sales order. This depends on the detailed process settings that you have defined beforehand. If you have carried out the respective setting, you can view and process all existing clarification cases in the Clarification cases tab.